Привет! Мы — агентство контекстной рекламы «В точку». В этом кейсе мы расскажем, как мы разделили рекламные бюджеты по целям, внедрили ежедневную аналитику расходов и настроили стабильный поток заявок и подписчиков.
О клиенте
ООО «МАХ» - строительная компания из Москвы и МО, которая строит наружные инженерные сети: водоснабжение, водоотведение, ливневку, дренаж, теплосети, а также делает комплексное благоустройство после прокладки сетей.
Особенности бизнеса
- Компания работает в B2B-сегменте
- Заявки приходят в виде запросов на тендеры и сметы
- Основной канал обращений - корпоративная почта
- До старта работ маркетинг и продажи как отдельные функции отсутствовали
- Основной источник лидов - контекстная реклама
4-5 КП в день может обработать компания
от 3 млн ₽ Средний чек
Апрель-Октябрь Активный сезон заказов
Задача
Перед нами стояла задача комплексно улучшить результаты контекстной рекламы и подготовить основу для масштабирования.
- Увеличить количество целевых обращений (заявки на почту и звонки) из Яндекс.Директ
- Снизить долю мусорного трафика и отказов в РСЯ
- Настроить аналитику для отслеживания реальной стоимости обращения
- Разделить и структурировать рекламные кампании по услугам и типам трафика
- Сфокусировать показы на платежеспособной аудитории
- Подготовить основу под масштабирование рекламы
«В этом проекте главная сложность была не "накрутить кликов", а отделить целевые запросы на инженерные сети от случайной аудитории из РСЯ. Решили это через чистку площадок, корректировки по аудиториям и настройку нормальных целей, чтобы оптимизация шла по заявкам, а не по кликам».
Что было на старте
По аналитике
На сайте была подключена Яндекс.Метрика, но цели были настроены как автоцели, которые фиксировали любые действия (клик, нажатие клавиши и т.д.). В такой конфигурации невозможно корректно оптимизировать рекламу и честно считать стоимость заявки.
По рекламе
Стратегия была ориентирована на получение кликов (максимум кликов), что в большинстве случаев приводит к росту некачественного трафика и не дает стабильных заявок. В одной кампании были смешаны Поиск и РСЯ, из-за чего сложнее управлять бюджетом, анализировать эффективность и оптимизировать размещение.
Показательные цифры по данным аудита
- ▸ 83,9% - основной источник трафика на сайт - реклама
- ▸ 1,46% - CTR в РСЯ (в пределах нормы), но высокие отказы
- ▸ 18,8% - посетителей были младше 18 лет (нецелевая аудитория)
- ▸ 25-54 года - возраст аудитории с конверсиями
- ▸ 13 конверсий по автоцелям со стоимостью 3372,88 руб.
Что мы сделали
SEO и сайт
1 Привели в порядок измерение заявок
Подготовили список ключевых целевых действий (успешная отправка формы, звонок, письмо на почту) и требования к корректной фиксации.
2 Согласовали сценарий обращения
На сайте критично упростили сценарий «открыл - понял - отправил запрос», так как основной канал - корпоративная почта.
3 Собрали структуру услуг под спрос
Наружные сети и связанное благоустройство вынесли в понятные блоки, чтобы посетитель быстрее находил нужную услугу.
4 Подготовили основу под новый сайт
Зафиксировали, какие элементы важно перенести и усилить (оффер, кейсы, блок доверия, понятные формы) для конверсии B2B-трафика.
Контекстная реклама / Яндекс.Директ
Ключевые изменения в рекламе
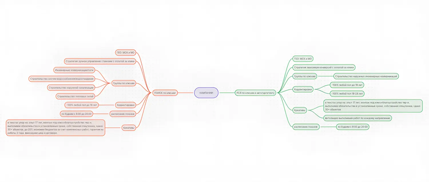
Разделили Поиск и РСЯ: разные аукционы и разная логика оптимизации, разделение упрощает управление стратегиями и бюджетами.
Перешли от «максимум кликов» к логике «максимум конверсий»: вектор оптимизации сменили на конверсии, чтобы выйти на управляемые заявки.
Что еще сделали:
- Почистили РСЯ от мусорных площадок: исключили развлечения, тотализаторы, кино, книжные сайты, решебники, мобильные приложения
- Настроили корректировки по возрасту: ограничили показы на аудиторию младше 18 лет (18,8% трафика)
- Уточнили аудиторию по данным Метрики: фокус на 25-54 года, учли, что конверсии чаще в первой половине дня
- Привели структуру объявлений в рабочий вид: добавили быстрые ссылки, уточнения для повышения кликабельности
- Перенастроили цели: ушли от автоцелей к целям, отражающим реальную отправку формы или обращение
🎨 Креативы и объявления
Результаты за период (август-ноябрь)
📈 Контекстная реклама: качество трафика и управляемость
Было: оптимизация «в клики», смешанные Поиск и РСЯ, высокая доля нерелевантного трафика и отказов.
Стало: кампания стала управляемой за счет разделения сетей, чистки площадок и корректировок по аудитории, а оптимизация сместилась в сторону целевых действий (заявки, звонки).
- Доля трафика из рекламы: 83,9%
- CTR РСЯ: 1,46% (норма), но проблема была в качестве
- Доля аудитории до 18 лет: 18,8%, исключили как нецелевую
Конверсии и стоимость обращения
- За 3 месяца в Метрике фиксировалось 13 конверсий по автоцелям со стоимостью 3372,88 руб.
- После внедрения изменений клиент подтверждал, что заявки на почту и звонки шли хорошо
- Компания закрывала минимум 1 клиента в месяц
👥 Аудитория и время: сфокусировали показы
- Конверсии шли из сегмента 25-54 года
- Конверсии чаще происходили в первой половине дня
- Расписание показов и ставки подстроили под эти данные
Как мы использовали отчеты и аналитику
Решения принимали не «по ощущениям», а по данным аудита рекламного кабинета и Метрики. Смотрели на долю рекламного трафика, качество визитов (через отказы), аудиторию по возрасту и время, когда фактически происходят конверсии.
Параллельно устранили ключевую проблему измерений: автоцели, которые не позволяют честно считать заявку и оптимизировать кампании по результату. Это дало возможность управлять рекламой как системой, а не просто покупать клики.
💡 Главный принцип
Аналитика → Гипотеза → Изменения → Измерение → Масштабирование
Что это дает предпринимателю
Этот кейс показывает, что в дорогих услугах (наружные сети, теплосети, канализация) важно не гнаться за трафиком, а управлять качеством обращений.
Даже «нормальный CTR» не гарантирует заявки, если реклама крутится на мусорных площадках и оптимизируется по кликам, а не по реальным обращениям.
✅ Ключевые выводы для бизнеса
- Когда аналитика настроена правильно, вы видите, сколько стоит контакт
- Можно масштабировать рекламу без ощущения, что бюджет уходит «в пустоту»
- Комплексный подход работает лучше всего: сначала наводим порядок в целях и кампаниях
- Затем усиливаем сайт под конверсию
- И только потом увеличиваем объем трафика, не раздувая стоимость заявки
Особенности сделки
У клиента нет отдела продаж, обработка идет напрямую через почту. Важно приводить меньше «случайных» обращений и больше запросов с проектной документацией. Компания может просчитать и отправить КП примерно 4-5 запросов в день, поэтому качество лидов важнее количества.
Сезонность
Заказов становится больше в период с апреля по октябрь, при этом компания работает круглый год. Это важно для распределения бюджета и ожиданий по объему лидов.
«До работы с командой реклама вроде крутилась, но было ощущение, что много трафика идет впустую. В процессе работы стало понятнее, кто и когда оставляет заявки, перестали показываться "не тем" людям. Заявки на почту и звонки пошли стабильнее, я закрывал минимум одного клиента в месяц. Сейчас делаем новый сайт и хотим масштабировать рекламу, когда будут корректно настроены цели и отслеживание заявок. По коммуникации все четко: быстро отвечают, объясняют простым языком и предлагают решения, которые реально влияют на заявки».
«Проект хорошо показывает одну вещь: в B2B-строительстве нельзя оценивать рекламу по CTR и кликам. Сначала настройте правильные цели, почистите площадки и зафиксируйте портрет аудитории, и только потом масштабируйте бюджет. Если хотите повторить, начните с простого: проверьте, что ваша "конверсия" в Метрике это реальная отправка заявки, а не клик по кнопке. Нужна помощь с аудитом и планом работ под вашу нишу - напишите, разберем кабинет и покажем точки роста».
